25Sping BME3311 医学仪器原理课程笔记
医学仪器简介
基本概念: 对象为人体(FDA定义中包含了其他动物), 方式为物理作用(区别于药物的药理学作用), 形式为仪器, 设备, 软件, 体外诊断试剂等, 目的是探究生老病死
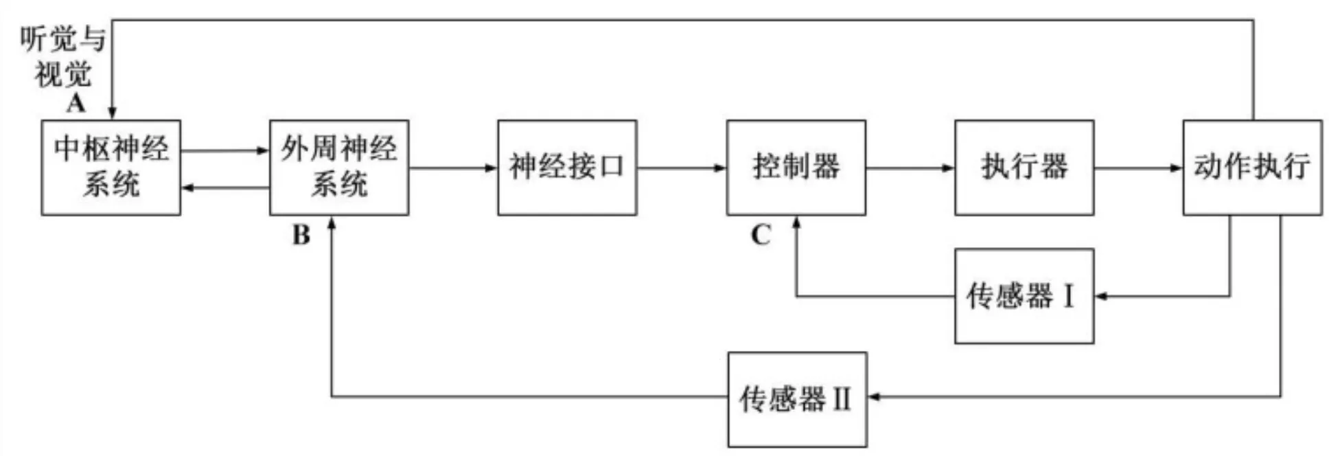
一般医学仪器框图

组成部分:
- 被测量: 需要测量的物理量(如心电)
- 可接近性
- 测量模式: 直接/间接, 采样(离散)/连续
- 传感器: 尽可能减小提取的能量, 微创
- 发生传感器: 直接利用被测量的能量输出信号
- 调制传感器: 利用被测量改变外部信号源的能量流动
- 信号调理: 耦合传感器输出与显示等: 放大滤波阻抗匹配ADC等
- 输出显示
- 辅助部分
医学测量的限制条件: 没有合适的传感器, 其他生理信号的干扰, 传感器的物理尺寸, 变量的不确定性
设计标准与流程
- 考虑因素: 信号因素, 环境因素, 医学因素, 经济因素
- 开发流程: 仪器初始设计, 样机实验, 仪器最终实验, FDA/BMD/DP等机构审批, 生产(新想法->可行性分析及产品说明->详细的产品规格来描述所有产品功能->可生产的原型机)
仪器分类
按使用范围分类可分为诊断监护类, 治疗康复类, 交叉基础类 不过一般来说还是采用
按仪器风险程度分类
基本上就是除了接触皮肤的可能是I类以外其他接触人体的基本上都是II类往上, 有源的全部是二类往上
一些例子: 创口贴是I类, 心电图机, 体温计是II类, PET, CT成像软件和硬件都是III类
生物电检测仪器
生物电
细胞在触发动作电位,细胞膜通透性改变的时候会发生去极化,产生生物电现象,Hodgkin-Huxley模型是描述动作电位产生的经典模型之一。 人体组织或活动细胞无论在静止状态还是活动状态,都会产生与生命状态明确相关的电现象,称为生物电 临床上常见的生物电信号:心电图(ECG)、脑电(EEG)、肌电图(EMG)、胃电图(EGG)、视网膜电图(ERG)
心电图
心电的核心作用:提供泵血功能(心房接静脉旧血,心室给动脉新血) 心脏共有两个结,结有周期搏动的特性:窦房结与房室结,其中窦房结是心脏自然的起搏点, 非正常情况下可能由房室结起搏。电流的传导通过一束细胞来传导,由窦房结经由前、中、后结间束传导至房室结, 引起心房收缩。房室结会将电信号延迟110ms,防止心房室同时收缩。后续通过各类束,普氏纤维网将电信号传导至各个部位,使心室收缩 心电图测量:检测频率范围0.05hz~100hz,10μV(胎儿)~5mV(成人)之间

心电图机

导联
将电极放在体表两端并分别连接到心电图机的正负端,构成一个测量回路,连接方式就成为导联:
- 单极导联:一个测量端输入
- 双极导联:两个测量端输入
- Einthoven三角形:三个双极导联和三个单极导联

- Wilson中心电端:在三个肢体上各串连一只5~300k的电阻,使三个肢体端与心脏间的电阻数值互相接近,因而把他们连接起来获得一个公共点(威尔逊中心电端),其电压是电极上的电压平均值 其可以在单极导联中消除共模噪声,保持参考电压稳定。现代心电图机中单极导联测量是以中心电端作为负极的
- 加压导联: 改变电路使加压导联相较普通单极导联的电压信号大50%

- 现代心电图机最常用的标准十二导联:
- 双极导联3个: I, II, III
- 加压导联3个: aVR, aVL, aVF
- 胸导联6个: V1~V6
生物电放大器
前置放大器的基本需求
- 高输入阻抗(>2.5m):若放大器输入阻抗不够高(与源阻抗相比)会造成信号的低频分量的幅度减少
- 高增益:为了抑制人体所携带的工频干扰及所测量的参数外的生理作用的干扰,须选用差动放大形式,共模抑制比CMRR(差模增益/共模增益)是放大器的重要指标(越大越好)(共模与差模:可以理解为例如电势为3.1和3.4, 那么共模部分就是3.1, 差模部分就是3.4-3.1, 应当做到尽可能放大差模部分, 而不是单纯的等比放大)
- 高共模抑制比(60db,大概是差模信号放大1000倍,共模信号保持不变)
- 放大器实际抑制能力受上游电极影响
- 在通过两个电极提取生物电位时等效源阻抗不一定相等,继而导致共模输入转化为差模输入造成干扰
- 低噪声低漂移
差分放大器

由电路理论知识我们知道
时,
时,
叠加得:
当 时, 原式可被简化为:
也就实现了只放大差值的效果
加法器

当 时, 有
实际用于前置放大器的差分放大器(集成运算放大器)

前两个运放有效提高了输入阻抗和共模抑制比

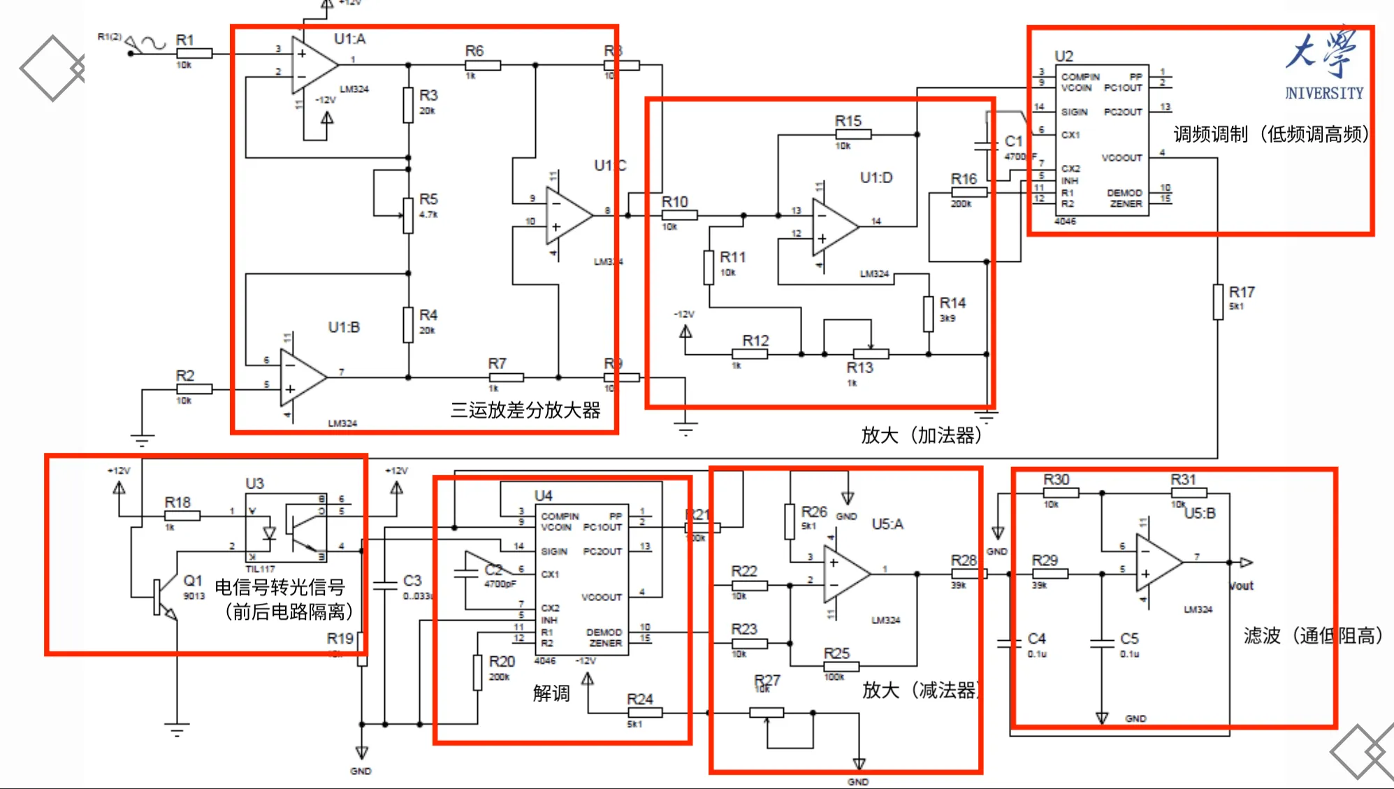
心电图机的大体结构与电路示意
心电信号的干扰源与抑制措施
一种常见的心电干扰就是来源于环境中其他电气设备的干扰, 现代社会中大部分电气都是由50hz交流电驱动的, 因此这部分干扰大部分也集中在50hz, 也被称为50hz工频干扰 想去除的方式也相对比较简单: 那个50hz陷波器就是用来干这个的
-
电场耦合(泄漏电流干扰, 电场干扰) 外部电源线与心电图机的导线与中间空气构成电容, 继而改变身体电压 解决方案增强屏蔽, 降低导线阻抗
-
磁场耦合 人体, 心电图机, 导线构成了一个闭合回路, 穿过这个闭合回路的磁感线变化或者切割会导致感应电流, 继而影响测量 解决方案减小回路面积(例如把导线绑一起)
右腿驱动电路

右腿驱动电路图


右腿驱动电路原理图source
由原理图我们可知 , 即当F足够大时, 可以有效消除共模电压
极化电压与运动伪迹
产生的差模电压,在被放大之后会严重影响心电信号的检测。心电图需要设计耐极化电压(300mv远大于实际心电信号)
脑电图机
脑电的波与节律:
| 波名 | 频率/Hz | 大小/uV | 对应活动 |
|---|---|---|---|
| 35-45 | 25-50 | 积极大脑活动 | |
| 18-30 | 20-50 | 清醒且大脑活动 | |
| 8-13 | 50-100 | 清醒但大脑待机 | |
| 4-7 | 20-40 | 浅睡 | |
| <3.5 | 10-20 | 深睡 | |
| 14-17 | 睡眠相关 |
除了波以外其与波都是x波与x节律
脑电图机的结构

脑电图机结构框图
- 脑电图机分为常规脑电图, 特殊电极脑电图, 脑电图监测, 脑地形电图四种, 每种之下亦有子分类
- 其导联分为单极导联, 双极导联和平均参考导联
- 设计要求:
- 信号特征: 诊断的主要频率为0.5~60hz, 信号幅值为5~100uV
- 设计标准: 幅频特性1~60hz, 允许最大偏差在-10%~5%, 噪声不大于3uV, 共模抑制比: 各通道不小于80db(10^4), 输入阻抗不小于1M, 耐极化电压: 加300mV的直流极化电压, 幅度最大允许偏差不超过5%
脑电图机的干扰与应对
干扰:
- 非脑电类生物电: 如眼电, 心电, 肌电等
- 非生物电类误差: 如运动伪迹, 呼吸出汗金属义齿等
- 脑电图机自身误差, 工频交流电, 人体静电, 电磁场耦合等
肌电图机
肌电图通过测定运动单位电位的时限, 波幅, 安静状态下的自发电活动, 以及肌肉大力收缩时的波形与波幅, 可以区别神经源性损害与肌源性损害, 诊断多种疾病等
肌电图机的结构

肌电图机结构框图
- 设计要求:
- 信号特征: 正常信号幅值: 100uV-100mV, 频率范围: 10-2khz, 脉冲持续时间: 0.6-20ms
- 设计标准: 等效输入噪声: <=1uV RMS ,共模抑制比: >=80db, 最高者可达110db, 频带: 5hz-1khz, 优者可有0.5-10khz, 声刺激强度: 可达125db, 刺激恒流源: 最大输出100mA
血压与体温检测仪器
血压
血液对血管壁的压力, 通常指上臂肱动脉的血压, 来源是心脏的射血力, 分为了收缩压(心室收缩)和舒张压(心室舒张)两种, 脉压则是二者之差 高血压 >140/90 低血压 <90/60 脉压异常增大>40 脉压异常减小<30

间接测量法血压检测仪器框图
直接测量法
准确全面连续, 但有创, 一般只用于危重病人的监护
- 一次性血管外血压传感器: 原理为惠斯顿电桥, 响应测量亦分为暂态响应和稳态响应
- 血管内血压传感器: 使用光线压力传感器
间接测量法
- 柯式音法/听诊法: 简单, 易受环境干扰
- 超声血压监测: 可用于婴儿, 低血压患者, 可用于高噪声环境, 但受检者的身体活动可能引起噪声
- 示波法/震荡法: 利用加压袖套夹带空气体积的具体特征来识别和感测血压值
- 更多新型血压监测仪器: 自主检测血压计, 动态血压监测
- 新型无创血压监测技术: 动脉张力法, 恒定容积法, 脉搏波速法, 脉搏波参数测定法, 逆向无创血压测量技术
体温
正常体温: 36-37度, 肛门: 36.6-37.8, 口腔: 36.3-37.2, 腋下: 36-37, 耳蜗: 35.8-38, 额头: 35.8-37.8
体温监测仪器
水银温度计: 慢, 含汞
-
体温传感器
- 热电偶: 两种不同金属接点的两段存在电动势, 其会沿着导体的温度梯度产生电动势
- 优点: 响应时间快体型小, 易于制造, 长期稳定
- 缺点: 灵敏度低, 输出电压小, 需要参考温度(其测量温度是基于梯度的)
- 热敏电阻:
- 热电偶: 两种不同金属接点的两段存在电动势, 其会沿着导体的温度梯度产生电动势
-
耳温枪/额温枪
- 其原理是接受人产生的红外辐射来测定温度, 核心元件为红外传感器
除此自外常见的体温监测仪器也包括热像仪和光纤温度传感器

红外测温仪原理框图

通用测温仪原理框图
血气分析仪器
血气泛指血液中的分析物 通过测量细胞的化学物质的输入输出, 可以确定器官系统的功能状态, 比较关键的成分包括动脉氧分压, 即动脉血中物理溶解的氧分子所产生的张力, 可以反映机体是否缺氧及其程度, 以及决定肺泡通气效率. 血氧饱和度 , 血液中氧结合血红蛋白占总血红蛋白中的比例, 反映血液载氧能力. 血红蛋白除了氧合血红蛋白还有正铁血红蛋白和碳氧血红蛋白, 动脉血的血氧饱和度为98%, 静脉血为75%, 其测量方式:
血气分析仪

血气分析仪框图
这里毛细管的四个电极分别为:
- pH/pH参比: 离子选择性电极
- : 气敏电极
- : Clark电极
在心脏手术和重症监护阶段, 也可以使用血管内的光纤导管来对血氧进行监测
血氧
- 直接检测: 血气分析仪: 通过动脉穿刺或插管等方式取动脉血, 送至检验室检测, 或者光学检测(但是比较困难)
- 间接检测: 脉搏血氧仪:
光电法检测原理
原理: 氧合血红蛋白和其他类型的血红蛋白的吸光度有不同 当入射光射入均匀无散射溶液时, 光吸收特性满足透光率 , 其中 表示吸收系数, c表示浓度, l表示穿透长度, 由于氧合血红蛋白和其他血红蛋白的 不同, 即等效总吸光率 如果使用两个不同波长的光来监测血氧, 则最后我们实际测得 , 其中分别表示在波长一, 波长二下的氧合蛋白和非氧合蛋白的吸光度, 可知此时Q与是非线性相关的
当其中一个波长为805nm(此时氧合蛋白和非氧合蛋白的吸光度相同)时, 为线性关系, 不过似乎大部分血氧仪仍然使用660nm的红光和940nm的红外光照射组织, 因为氧合细胞吸收较多红外光较少吸收红光, 非氧合血红蛋白主要吸收红光不吸收红外光, 更精确的血氧仪还会测量6-8个波长
- 直接监测时, 可借助血管内的光纤导管进行血氧监测, 适用于重症监护和心脏手术等
- 间接监测(夹手指)时, 需要注意的干扰因素是除了动脉血以外还有各类组织和静脉血等, 所以一般是测差值

注意这里的"交流"和"直流"不是指电, 而是指光信号, 其中直流部分是指例如被骨骼, 各类组织, 静脉血和非搏动性动脉血所吸收的的部分, 稳定不会有周期性变化, 而交流部分就是指会发生周期性变化的光信号, 如搏动静脉血, 测量二者除了可以测得血氧含量之外还可以测量得到脉搏等信息
呼吸监测仪器
呼吸是肺部通气功能的生理参数, 也是手术和重症监护的重要指标, 正常非婴儿的呼吸速率一般在12-24次/min, 体温每升高1度, 呼吸速率一般上升4次/min
- 呼吸监测仪器的原理: 呼吸引起的胸部运动导致体表容抗和胸腔体积的变化:
- 测量方法: 热敏电阻法, 呼吸感应描述法, 呼吸压力测量法, 生物阻抗法

呼吸检测仪器框图
多参数监护仪
多参数监护仪能为医学临床诊断提供重要的病人信息,通过各种功能模块,可实时检测人体的心电信号、心率、血氧饱和度、血压、呼吸频率和体温等重要参数,实现对各参数的监督报警。信息存储和传输,是一种监护病人的重要设备。
参数多且同步检测, 可靠性高且操作便捷, 模块化和板卡化结构, 难点是抗干扰要求高
X线与CT
X线
计算机X射线摄影 (CR, computer radiography)
使用光激发发光存储磷光体作为X射线成像设备

CR系统框图
X线数字摄影术 (DR, digital radiography)
CR接收的介质是一块影像板, 而DR是用探测器来接收X射线, 直接把X射线转换为电信号, 再进行数模转换与图像输出等, 其优点就是病人接收的放射量更小, 成像速度更快, 图像更加清晰, 层次更加丰富, 空间/密度/时间分辨率都比CR高
使用的平板探测口: 直接: 非晶硒; 间接: 碘化铯/非晶硅
减影血管造影 (DSA, digital subtraction angiography)
被认为是血管疾病检查的金标准, 简单来说就是把注入某种对比剂(注入前称为掩模像/蒙片, 注入后成为造影像或充盈像), 然后前后相减
DSA是一种造影策略而非一种硬件设备, 不过其也对使用的X线机有一定的要求: 主机大功率, 千伏波形平稳, 脉冲控制, X线管容量大, 散热金属陶瓷管壳, 三焦点
现代X线机的分类
- 按管电流大小分类: 医用X线机的输出管电流有很多档位: 10mA-3000mA都有
- 最大输出管电流<=100mA的: 小型X线机
- 最大输出管电流在200-400mA之间的: 中型X线机
- 最大输出管电流>=500mA的: 大型X线机
- 按整流方式分类:
- 自整流X线机: 小型X线机通常采用这种方式
- 单相全波整流X线机: 中型X线机通常采用这种方式
- 三相全波整流X线机: 大型X线机通常采用这种法式
- 倍压整流X线机: 此种X线机多用于移动式X线机, 高频X线机
- 按高压发生器的工作方式:
- 工频X线机: 高压变压器采用正常(50hz-60hz)的工频交流电, 是一般基层医院X线机的主要类型
- 高频X线机: 先将工频整流为直流再逆变为高频交流电, 是数字X线机的发展方向
- 电容充放电X线机: 对电源要求低, 适用于有机动需求的X线机
- 按用途分类:
- 通用X线机: 如胃肠X线机, 摄影X线机
- 专用X线机: 如牙科X线机, 手术X线机等
CT (Computed Tomography, 计算机断层成像设备)

CT结构框图; 运行流程: X线经过准直器形成很薄的扇形X线束, 探测器将X线转换为电信号, 放大并A/D转换为数字信号, 计算机重建并显示
CT成像指标
- 高对比度分辨力: 物体与匀质环境的X线线形衰减系数差别的相对值大于10%时, CT分辨该物体的能力
- 低对比度分辨力: ...小于1%时, CT分辨该物体的能力
- 空间分辨力: 高对比度条件下分辨两个距离很近的微小组织或病灶的能力
- 密度分辨力: 低对比度条件下将一定大小的细节从背景中鉴别出来的能力
- 其他基本参数: 扫描时间, 重建时间, 层厚, 采样/重建矩阵
CT与X线比较
- 优点: 方便迅速, 密度分辨率高, 层次清晰准确无组织重叠, 可选增强扫描提高病变发现概率
- 缺点: 有辐射(不过这个X线也干了), 对软组织肿瘤诊断效果较差, 空间分辨率较X线低
前沿进展包括MicroCT和Single cell optical CT
X线治疗机 (放疗)
物理原理: 射线具有电离属性, 会导致生物细胞受损/死亡, 而放射可以损伤DNA, 继而阻碍细胞分裂, 造成分裂失败和细胞损伤
工程原理: X线管灯丝加热形成电子源, 在正向高电压形成的强电场作用下撞击钨靶, 产生千伏级X线
X线治疗机的基本组成:
- 电子产生及加速系统: 电子枪, 加速器
- 真空系统
- 应用系统: 治疗头, 机架及治疗床, 监测控制系统, 恒温系统
模拟定位机: 放射治疗需要精准定位, 目前这需要各种影像手段来辅助实现, 因此还可能会有界定器和医用X线电视系统等模块
核医学
放射性核素(同位素)在医学中的应用, 也包括核射线的应用
𝛾相机
光源, 标记, 光路, 探测器
| 𝛾相机 | X线成像 | 数码相机 | |
|---|---|---|---|
| 原理 | 同位素 | X线管 | 可见光 |
| 结构 | 发射 | 透射 | 反射散射 |
| 信息 | 分子信息 | 三维结构信息 | 轮廓信息 |
𝛾射线
波长<0.01nm, 比X线更短频率更高, 穿透能力强于X线, 电离能力弱于X线 正负电子对效应: 当一个高能光子(射线中的粒子就满足这个能量要求)与原子核或者其他强电磁场源, 如激光场福建通过时, 光子会消失并生成两个能量约为0.511MeV的正负电子对
𝛾光源
99m锝(TC)是一种嗯短半衰期放射性核素, 也是首个人工方法制得的元素, 将其加入液体或标记在某种化合物上, 注入体内并于目标组织靶向结合, 便可以充作相机可探测的光源
在PET中, 最常用的是氟-18 氟脱氧葡萄糖(FDG), 这类化合物更容易被癌细胞吸收, 而不会被健康细胞吸收
𝛾探测器
要求: 高监测效率与能量分辨能力
目前最常使用的是NaI/TI晶体, 其可以利用电离辐射在某些物质中的闪光进行探测(闪烁体探测器)

相机框图
相机的组成可分为放射性显像剂, 准直器, 晶体, 光电倍增管, 位置电路与能量电路
SPECT (单分子发射计算机断层成像, Single photon emission computed tomography)
X射线改进之后得到了CT, 其可以分别mm级的结构信息, 相机改进之后就得到了SPECT, 其可以分辨分子级的信息
将放射性显像剂引入体内, 通过体外探测射线获得组织摄取显像剂随时间的变化规律, 反映生理状态, 进行疾病诊断
SPECT的性能参数与优势对比
均匀性(<1%), 旋转中心, 像素X, Y增益, 探头匹配, 断层均匀性, 断层空间分辨率, 总体评价
优势区间: 分子信息; 缺点: 射线转化效率低, 灵敏度低, 空间分辨率远低于CT, MRI, 体积大
一些例如新型半导体探测器(CZT, 碲锌镉)和高性能微型光电倍增管
SPECT/CT
SPECT的功能代谢显像缝合了CT的解剖形态显像, CT的主要作用是衰减校正, 解剖定位和诊断功能
SPECT/CT是诸多"融合影像设备"之一
PET (正电子发射计算机断层成像, Positron emission tomography)
PET的原理
上文我们提到了射线的正负电子对效应, 其产生的正电子会很快与负电子湮灭, 产生两个反向, 能量相同(511keV)的光子, 其会同时被一组相对的探测器接收, 这样的优势是正确的探测结果会在两个相对的探测器上同时被检出, 而大部分随机散射和噪声不能, 这样可以有效筛除干扰 (其于原理与SPECT相同)
PET的组成
与SPECT基本相同, 差别之一是其多了一个符合电路, 即确认是能量为511keV且是来自两个完全相对的探测器的信息; 另一个差别是探测器改用的锗酸铋晶体, 其用更低的能量分辨率换来了更高的探测效率
PET的显像剂通常采用18-F, 11-C, 15-O, 13-N这类体内常见元素的放射性同位素, 用这些置换生物中原有的同位素, 可在造影时有效反应体内的代谢信息
使用电子准直和符合探测技术定位正电子显像剂的分布, 可以有效提高灵敏度和空间分辨率, 图像质量优于SPECT
TOF (Time of flight, 飞行时间)
其实就是改进了探测器计时, 之前计时技术不成熟不能算出光子到达两侧探测器的时间差, 因而只能判断光子源所在的直线, 不能判断具体位置, TOF技术其实就是解决了时间差的计算, 使光子源可以更好的被定位
其极大幅度地提高了PET的空间分辨率与系统灵敏度, 将相同活度放射源的数据采集量提高了数十万倍
PET的常见参数
空间分辨率, 时间分辨率, 能量分辨率, 死时间, 均匀性, 散射分数, 灵敏度, 探测效率, 噪声等效计数
| 造影科技 | 造影源 | 优点 | 缺点 | 一般用途及特别用途 |
|---|---|---|---|---|
| 核医学 | 放射性同位素 | 1. 功能器官影像 2. 帮助确定占位性病变的大小 | 1. 无法做出解剖影像 2. 放射较大 | 1. 肺部 2. 肾脏 3. 腹部 4. 肺脏 5. 心脏特定部位 |
| SPECT | 放射性同位素 | 1. 评估功能 2. 即时造影 3. 血流/代谢造影 4. 使用现成的放射性同位素 | 1. 耗时 2. 无法获得空间资讯 3. 只能使用有限种类的同位素 4. 在放射性同位素下,暴露时间可达 24小时 | 1. 骨癌 2. 脑部/心肌/肝脏血流 3. 侦测急性心肌梗塞 |
| PET | 放射性同位素 | 1. 评估代谢功能 2. 即时造影 3. 使用多种放射性追踪剂 | 1. 高成本 2. 研究导向 3. 空间资讯少 4. 需要迴旋加速器 | 1. 癫痫/抽搐 2. 恶性肿瘤 3. 癌症 4. 帕金森氏症 5. 阿兹海默氏症 6. 脑部功能定位研究 |
核素治疗设备
放射性粒子植入
近距离放射治疗方法(距离肿瘤组织5cm内), 将低能辐射粒子植入人体病变部位, 实现杀死或抑制的目的. 常用碘125, 钯103, 低能射线等穿透力强, 易于放射防护, 半衰期短, 易于制成微型源的粒子源
重离子放射治疗
重粒子放疗是公认的尖端治疗技术, 主要用于治疗恶性肿瘤, 主要分为重离子放疗和质子放疗
重粒子/重带电粒子包含里质量大于等于质子的大部分带电粒子, 如大部分元素的离子等
原理: 当带电质子或者重离子穿过物质时, 其在运动的前中期经过浅层组织的时候剂量曲线稳定, 而在射程末端时速度会骤降, 并使能量完全释放, 形成高密度电离峰, 即布拉格峰. 将布拉格峰的位置调整到靶区, 就可以在对其他正常组织影响较小的情况下对靶区中的肿瘤等组织造成有效杀伤
- 质子治疗系统: 离子源 -> 加速腔体 -> 束流引出系统 -> 真空系统 -> 冷却系统 -> 控制与检测系统
- 重粒子治疗系统: 离子源发射器 -> 直线加速器 -> 同步回旋加速器 -> 治疗室
更多核医学仪器
核医学功能测定仪
利用放射性核素示踪技术进行脏器功能的动态检查
甲状腺功能测定仪
用放射性同位素示踪技术测定人体甲状腺功能的仪器(单探头射线计数仪)
口服放射性核素碘-131(NaI) -> 准直器 -> 闪烁体 -> 前置放大 -> 定标
肾图仪
测定肾脏功能, 特别是上尿路通畅情况
其由带铅屏蔽壳和准直器的闪烁探头和计数率器的微机组成:碘131(邻131碘马尿酸钠) -> 两个探头 -> 两套计数率仪 -> 一套自动平衡记录仪
核医学体外分析仪
测定体外样品的放射性计数, 灵敏度高, 准确率高, 精密且有特异性
γ计数仪
单管/多管测量的是样本中射线的放射性活度, 常用的标记核素为I-125
液体闪烁计数仪
测定样品中射线的放射性活度, 使用的核素为发生衰变的核素, 如3H, 14C, 32P, 33P, 35S等

液闪仪工作原理与框图: 使用的闪烁体传感器为液态, 对低能射线探测更高效, 且含有两个PMT, 可以使用符合电路增加准确度
放射性探测与防护仪器
气体探测器(电压与电离对的关系, 中间有一段正比区: 产生级联, 离子对增多), 闪烁探测器, 半导体探测器(光电效应, 空穴电子对), 径迹探测器, 中子探测器, 环境放射性监测仪
放射性活度计: 测量目标源放射性活度, 是放射性药物质控要求的重要保证, 要求可以分辨1keV以上的X, 射线或者1MeV以上的射线
腔镜诊断与治疗
腔镜是将可见光源借助人体自然通道进入体内, 窥视器官结构内部的方法 优势是创伤小, 外部完整, 组织修复快, 难点是导光, 需要机械操作, 对微型化要求高
- 纤维内镜导光导像原理: 利用可视性光束来传递图像, 一条标准纤维内镜光束直径2-3mm, 包含20k-40k条玻璃纤维光导纤维
- 电子内镜光导像原理: 电子内镜镜头装有CCD摄像机代替纤维内镜的导像束
胃镜
结构: 操作部, 镜深, 弯角部, 端部, 导光缆及其他光源插头
附件: 冷光源, 照相系统, 其他诊断治疗其写(活检钳, 冲洗吸引管, 细胞刷, 注射针, 圈套器, 热活物钳, 异物钳子, 造影导管, 高频电刀, 导丝, 取石篮)
腹腔镜
气膜形成系统, 摄像成像系统, 动力系统, 冲洗-吸引系统
其他内窥镜
喉镜, 肠镜(纤维结肠镜, 电子结肠镜, 超声结肠镜, 放大结肠镜), 胶囊内镜等
发展趋势: 无盲区, 更精细, 小型无创, 智能化
功能辅助与替代装置
心脏起搏器
心脏
功能是泵血, 分为心房心室和瓣膜, 血液循环系统有两套, 肺循环和体循环, 肺循环里静脉流的动脉血, 动脉流的静脉血
心脏起搏器的分类
根据与患者的位置关系: 感应式, 经皮式, 埋藏式
根据与患者心脏电活动的关系: 非同步式(固定式), 同步型
根据起搏电极: 单极式, 双极式
工作原理
心脏起搏器是一种植入式电子治疗仪器, 通过电流脉冲刺激心肌细胞, 使心脏收缩维持血液循环, 一般用与治疗起搏功能障碍或者房室传导功能障碍
非同步式
非同步式是指发放固定频率的脉冲刺激, 与心脏自身的电信号五管, 是第一代起搏器的主要构造
其最重要的两个参数是起搏频率和幅度宽度, 一般来说, 脉宽越长, 成功起搏所需的幅度越小

非同步心脏起搏器框图
其脉冲被心脏成功夺获的效果是在QRS波之前出现一个高的刺激脉冲波
但由于起搏器电脉冲与自身心搏没有关联, 因此容易发生竞争心律, 同时, 写死的起搏频率不能满足人体在不同活动状态下对心搏频率的不同要求
同步式
同步式心脏起搏器: 与心脏自身电信号同步进行电传导系统的调节, 基本功能: 起搏: 能产生周期性的电流脉冲; 感知: 能识别心脏内部的自主电活动; 输出抑制: 当识别到自主电活动时抑制起搏脉冲的释放 看门狗?
同步式的生理学原理: 心肌细胞在每次搏动周期中存在一段时间的(有效不应期), 在这段时间内就算加以足够大的刺激, 也不会出发动作电位
同步式的工作原理: 其会在每次搏动之后的一定时间, 发送一次起搏脉冲, 此时有几种情况:
- 心脏本身没有发送起搏信号 -> 说明心律过缓, 下一次起搏会被脉冲触发, 同时, 即使之后心脏发出了起搏电信号, 也会因为不应期的存在被忽略
- 心脏已经发生了电信号 ->
- 仍然发送, 大概率会被不应期忽略, 但可做为备用, 这种被称为备用型/触发型
- 不发送, 避免心搏竞争, 被称为抑制型/按需型
同步型心脏起搏器: R波抑制型
泛用性最高(房室传导阻滞ok, 病窦综合征ok), 耗电低, 但容易因为房室不能正确收缩导致室房逆转, 心排量降低, 起搏器综合征
一般结构性原理
- 感知放大器: 选择R波放大, 限制T波和干扰波, 以辨别心脏自身搏动
- 要求: 双向感知(感知灵敏度1.5-2.5mV; 放大0.8-1k倍, 频宽10-50hz, 电流<3ma, 电路稳定可靠抗干扰强)
- 按需功能控制器: 提供稳定的反拗期, 防止T波或者起搏脉冲后电位的误触发, 反拗期后无R波后发起脉冲
- 脉冲发生器: 发起脉冲

R波抑制型心脏起搏器结构框图
同步型心脏起搏器: P波型
如果患者的房室传导系统阻滞, 心房信号不能正常传导至心室, 则监测需要放在心房, 当检测到P波时经过时当延迟后产生起搏脉冲刺激心室部位

P波同步起搏器的基本结构框图
反拗期: 300-500ms, 延迟触发: 120ms, 感知灵敏度: 0.8-100mV
其他元件
导线
特制绝缘金属丝, 螺旋缠绕结构, 使用pt/pt合金或专用合金, 强度柔韧性高, 导电性生物相容性良好
电极
分为主动固定式(螺旋结构), 和被动固定式(翼状), 材料与一般电极类似, 需要良好导电性和生物相容性
导管中只有一根导线, 使用金属外壳作为参考电极的成为单极型, 有两根导线分别连接刺激电极话参考电极的为双极型
命名规则
五个字(起搏心腔-感知心腔-响应方式-程序频率应答遥测功能-抗心动过速及除颤)
人工心脏
人工机电装置, 可以暂时或永久地, 部分或完全地替代心脏功能, 维持血液循环
基本结构: 血泵, 驱动装置, 监控系统, 电源供给
人工肾
即透析, 通过模拟肾小球的滤过功能, 清除体内废物的同时调节体内水和电解质的平衡
血液透析的原理: 血液通过半透膜与透析液进行溶质交换的过程(通过弥散和超滤完成溶质转运, 通过超滤和渗透转移多余水分)
人工肾的结构
- 体外血液循环系统:
- 将血液从动脉引出, 在透析液中完成透析再返回
- 包含: 血泵, 肝素泵, 动静脉压力监测器, 空气监测器等
- 透析液供给系统:
- 通过配液装置完成透析液配比, 并检测配液过程中的温度电导等参数
- 包含: 温度控制, 配液, 电导率检测, 超滤控制, 漏血检测等
- 透析器:
- 血液透析的关键部分: 完成溶质弥散与超滤过程
- 包含: 透析膜及其支撑结构

人工肾工作原理图
呼吸机
呼吸过程: 外呼吸(肺通气 -> 肺换气) -> 气体在血腋内的传输 -> 内呼吸, 而肺通气的实现依赖于肺泡气和外界的气压差
呼吸机的主要功能是控制或辅助患者的自主呼吸, 实现肺部气体的交换
呼吸机的结构与工作模式

呼吸机基本结构框图
呼吸机包含气源, 供气及驱动装置, 空氧混合气, 主机, 湿化加热装置, 呼吸气路

呼吸机工作原理框图
工作模式:
- 控制模式(呼吸流程完全由呼吸机接管?)
- 容量控制(VC): 呼吸机控制吸气时间与流量保持不变
- 压力控制(PC): 呼吸机控制吸气压力保持不变
- 支持模式(半自动?)
- 容量支持
- 压力支持(PS): 病人触发吸气, 呼吸频率, 吸气时间由病人决定, 机器只设置一恒定压力
- 自主呼吸: 持续气道正压
- 混合模式: 同步间歇指令通气()
- SIMV: 若呼吸周期前90%的时间都没有主动呼吸则传送强制性呼吸, 否则病人正常呼吸
麻醉机
麻醉机是吸入全身麻醉和呼吸管理的专用设备

麻醉机基本原理框图
结构: 气体供应装置 -> 流量控制系统 -> 麻醉蒸发器 -> 麻醉回路(输送麻醉混合气体, 内含呼吸机结构) -> 安全监测报警 -> 残气清除系统
人工心肺机
又称为体外循环装置, 主要用于心内直视手术时, 暂时替代人体心脏和肺脏的功能, 以维持患者的血液循环和供氧
人工心肺机的结构
- 主系统:
- 静脉管路 -> 静脉储血罐 -> 血泵 -> 变温器 -> 氧合器 -> 动脉滤器 -> 动脉管路
- 心肌保护系统:
- 氧合器 -> 停搏液泵 -> 停搏液变温器 -> 心脏停搏液输送管路
- 血液回收系统:
- 血液回收管路 -> 血液回收引泵 -> 回收储血罐 -> 静脉储血罐
- 滚压泵:
- 通过电机带动泵头挤压充满血液的泵管, 血液随着泵头向前推进, 产生连续血流
- 离心泵:
- 电动马达带动具有叶片的转子高速旋转, 血液因离心力而率向离心杯侧壁产生压力, 由侧壁开口流出产生有效血流灌注
- 氧合器:
- 暂时替代人体肺的气体交换功能
- 分为鼓泡式氧合器和膜式氧合器
- 过滤器:
- 过滤掉血液的各种微栓减少患者手术的并发症
- 变温器:
- 对体外循环的血液降温, 降低人体主要器官代谢率, 也可对血液进行升温, 帮助术后患者恢复
- 血液回收装置:
- 回收术中回流到心脏的血液, 保证清晰的手术时视野, 减少患者异体血的输入
- 心肌灌注保护装置: 对心脏灌注低温的心脏停跳液, 降低心肌细胞代谢率, 保护心肌功能
- 监测装置: 生命体征, 连续动静脉血氧饱和度, 激活全血凝固时间, 血气电解质检测
人工心肺机的问题: 并发症多, 血细胞损伤, 人工监管费用极高, 使用场景受限
听觉辅助系统
- 听觉传导通路: 声波 -> 外耳道 -> 鼓膜振动 -> 听小骨 -> 卵圆模 -> 耳蜗内淋巴液 -> 毛细胞细纤毛 -> 听觉传导神经 -> 听觉皮层
- 听力损伤类型: 传导性听力损伤, 感音神经性听力损伤
- 听力辅助和替代装置: 助听器, 人工耳蜗
助听器
- 基本结构: 麦克风, 放大器, 受话器, 硅胶耳膜/定制外壳, 电池与音量调节
- 工作原理: 麦克风把声波转换成电信号再放大转换成声信号(就是一个音量放大器)
- 分类: 盒式助听器(body worn aids), 耳背式助听器(behind the ear/BTE), 耳内式助听器(ITE), 耳道式助听器
人工耳蜗
- 基本原理: 大部分重度及以上的听力损伤患者的问题在与内耳毛细胞(类似于听觉信号的实际感受器?)的破坏, 但实际上传导和解码声音电信号的神经细胞仍然可以正常工作, 可以通过直接电刺激这些神经细胞, 使其兴奋, 并诱发听觉皮层响应与恢复部分听力(与助听器的差别就是前者仍然是把声音信号发送给患者, 只是单纯放大了, 但人工耳蜗是直接绕过耳朵的接收部分直接把电信号发给神经了)
- 工作原理: 把声信号转换为电信号, 传送给语音处理器进行分析与数据解码, 再将信号通过无线射频发送给体内植入装置, 通过接收线圈将信号解调解码, 产生双相电脉冲并传送至电极, 刺激螺旋神经节细胞

人工耳蜗工作原理框图
视觉辅助系统
视觉传导通路:
- 光学部分: 角膜 -> 瞳孔 -> 晶状体 -> 玻璃体 -> 视网膜
- 神经部分: 视网膜 -> 视神经 -> 视交叉 -> 外膝体 -> 视皮层
低视力: 包含屈光不正, 白内障, 视网膜退行性疾病等, 低视力意味着其通过矫正或者药物与手术等方式仍然不能满足日常活动的需求
助视器
- 光学助视器: 原理包括相对距离放大作用, 相对体积放大作用, 线型放大作用, 角放大作用 等
- 远用光学助视器: 望远镜系统, 近用光学助视器: 放大镜系统
- 电子助视器: 闭路电视助视器, 头戴式助视器, 阅读器
- 非光学助视器: 控制光线传送, 照明, 控制反光, 增强对比度, 直接利用相对体积和线性放大作用
视网膜假体
将特定的电刺激施加于视网膜中功能尚存的神经元, 诱发其兴奋, 产生动作电位, 沿视觉传导通路在初级视皮层产生光幻视
检测图像信息 -> 电刺激 -> 微电极阵列 -> 刺激视网膜神经元 -> 长期安全性与有效性
分类方式: 视网膜上假体, 视网膜下假体, 脉络膜上腔假体(从内到外)
视网膜上假体
摄像机 -> 视频处理单元 -> 发射线圈 -> 无线传输 -> 接收芯片 -> 解码芯片 -> 微电极阵列

视网膜上假体基本原理框图
关键点: 微电极阵列: 分辨率, 尺寸, 生物相容性, 电荷注入量; 微电流刺激芯片: 通道数, 尺寸, 功耗, 封装稳定性; 视频处理单元: 分辨率
视网膜下假体
微光电二极管阵列(MDPA植入视网膜与色素上皮层之间, 代替光感受细胞功能, 可以部分利用视网膜的信息处理功能

视网膜下假体基本原理框图
比较: 视网膜上假体使单个电极尺寸最小化灵敏度最大化, 但视网膜本身就相当于整体废弃了
视网膜下假体可以利用部分视网膜的信息处理功能, 但MDPA光电转换效率较低, 可以利用已有生理结构调整视野
生物电刺激器
脑深部电刺激器(DBS)
脑对躯体运动的调节: 大脑皮层, 锥体系与锥体外系(基底核), 基底核是大脑深部一系列神经核团的统称, 包括新纹状体(尾状核, 壳核), 苍白球, 黑质及丘脑底核, 基底核的病变会导致多种神经运动障碍性疾病
治疗方法: 药物治疗, 外科损毁术, DBS(又名脑起搏器)
例如, 黑质DA神经元变性,导致黑质纹状体通路受阻,大脑皮层运动受限就是帕金森病的常见致病机理. DBS就是帕金森病中晚期的常用治疗方式
DBS的工作原理: 在大脑中控制运动的相关核团附近植入电极, 发放电刺激脉冲, 调控异常的神经电活动, 以达到减轻或控制症状的目的
- 常见刺激靶点: 苍白球, 丘脑底核, 丘脑腹内侧核
- 作用机制: 诱发丘脑底核去极化阻滞, 激活抑制性神经回路, 使神经元去极化, 起抑制作用, 诱发神经网络混乱
- 作用目的: 丘脑腹外侧核 -> 特发性震颤; 丘脑底核: 帕金森病与肌张力障碍; 苍白球内侧部: 帕金森病和肌张力障碍

DBS基本原理框图
基本结构: 刺激电极(铂铱合金, 多个刺激位点), 延伸导线, 脉冲发生器(DBS核心部分, 植入于胸肌膜处), 刺激控制器
DBS的优势: 非破坏性与可逆性, 可调节性, 安全性高, 并发症少, 疗效期长
植入过程: 安装立体定位仪 -> 影像学检查, 计算植入位置 -> 植入电极, 术中调试 -> 植入脉冲发生器及延伸导线 -> 术后复查
脊髓刺激器
脊髓是中枢神经低级部分, 位于椎管内, 呈前后稍扁的圆柱形, 从外向内包有硬膜, 蛛网膜, 软脊膜三层, 上中下共31个节段, 内部的脊髓由围绕中央管的H形(蝶形)灰质与外围的白质构成, 部分学说认为存在疼痛控制的开关
- 主要部件: 体外控制器, 体内刺激器, 导线(常用乙烯-四氟乙烯), 电极(铂铱合金)
- 供能方式: 原电池, 体外射频, 无线充电
- 发展趋势: 可靠充电小型化软件升级闭环控制
膀胱起搏器
膀胱部分的神经出问题会导致各种尿路功能障碍
膀胱起搏器(骶神经刺激器)植入于臀部并由导线连接到骶神经, 通过电刺激骶神经调节相关的反射, 使异常的神经反射重新达到平衡

人工智能假肢
下行神经传导通路: 起源自大脑皮层, 向下传导至前角运动神经元, 支配躯干四肢的骨骼肌的运动
上行神经传导通路: 触觉温度等感受器通过感觉神经传导至大脑躯体感觉皮层

智能假肢中的反馈系统框图
敏感元件, 信息处理单元, 连杆结构, 直流马达, 步进电机
其他电疗手法
高频电治疗机
临床上把输出频率超过100khz(100k-300ghz)的交变电流给人体进行电治疗的方法成为高频电流法
机理: 传导电流生热(电阻)和位移电流生热(电流), 频率可以控制不同组织和不同深度
工程原理: 高频电子管与LC振荡电路构成高频震荡器, 产生高频电磁波, 通过输出电极输出
短波电治疗机
10-100m, 3-30mhz, 会对目标部位产生涡电流(传导电流)继而生热, 主要作用于肌肉等电阻较小的组织的治疗

超短波治疗机框图
电源电路: 为高频振荡电子管提供电压; 震荡电路: 组成振荡电路, 调节频率; 输出调节: 调节输出; 测量显示电路: 测量输出
微波治疗机
1mm-1m, 300-30000mhz
组织吸收能量与组织中的含水量有关
组成的核心元件为磁控管和辐射器
注: 最后复习的时候我发现我还有一章半没总结在这里, 不过内容也不是特别重点, 可直接参阅min版